OVE5000 series microcomputer protection measurement and control device is developed to meet the technical requirements
of modern substation automation and relay protection, with complete functions.
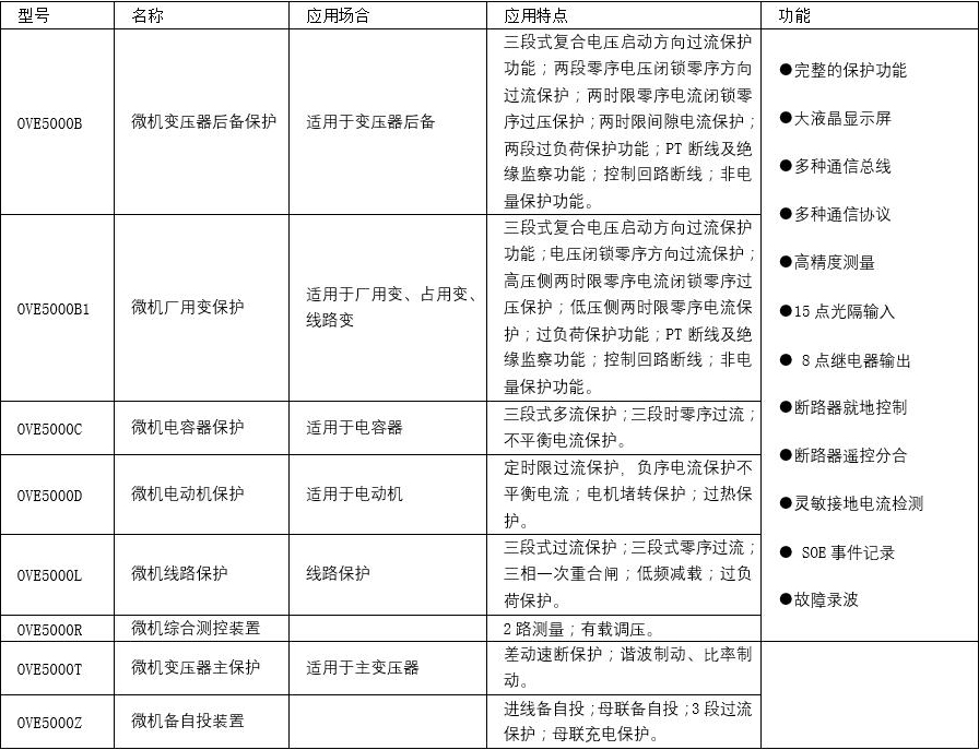
Among them, OVE5000 can be widely used in feeder, factory transformer, capacitor, motor, transformer differential, backup
protection and other occasions, and can also be monitored and prepared.
It can greatly simplify the hardware configuration of relay protection and the complexity of panel installation and factory
implementation.
The OVE5000 series is a protection management unit that provides protection, control, measurement and monitoring functions
for transmission and distribution systems tailored to different applications.
Its rich predefined protection functions can not only meet the application needs of users in various occasions, but also provide
great convenience for users to use its standardized supporting application atlas and tuning configuration file.
Practical hardware resources
OVE5000 series based on a unified hardware platform, with practical hardware interface resources (confirmed by specific model) :
◆ 6 AC currents
◆ 4 AC voltage inputs
◆ 15 switches input
◆ 8 switch output
◆ Communication interface has 2 RS485
◆ 1 CAN
◆ 1 ether
